# 哈希表(散列)
哈希表是一种数据结构,不是算法。
# Google 上机题场景
有一个公司,当有新的员工来报道时,要求将该员工的信息加入 (id,性别,年龄,住址..), 当输入该员工的 id 时,要求查
找到该员工的 所有信息。
要求:不使用数据库、尽量节省内存、速度越快越好。
那么这道题,就可以使用哈希表
# 基本介绍
散列表(Hash table),也叫哈希表。是根据 关键码值(key value) 而直接进行访问的数据结构。
也就是说,它 通过关键码值映射到表中的一个位置来访问记录,以加快查找的速度。这个映射函数叫做 散列函数,存放记录的数组叫做 散列表 。
它的由来如下图所述:

在早些年代,没有缓存产品出现,或则在某些场景中使用缓存产品太重了,就自己写缓存实现:
- 哈希表 + 链表
- 数组 + 二叉树
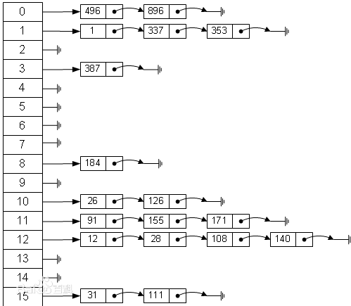
哈希表在内存中的结构就如下图所示:

如上所述:
左侧有 15 个元素的数组(可以用数组实现),就是一个表
该表中存放的是一个链表
通过 散列函数,计算出一个位置,然后在把数据存储到这个链表上
比如上面有 15 个,可以计算出散列值后,再取模。
111 % 15,就定位在了某一个元素位置上。
# 代码实现
现在来实现上面的 「Google 上机题」,要求:
不使用数据库,速度越快越好
添加时,保证按照 id 从低到高插入(课外思考)
课外思考:如果 ID 不是从低到高插入,但要求各条链表任是从低到高,怎么解决?
使用 链表 来实现哈希表,该链表不带表头
即:链表的第一个节点就存放雇员信息
思路分析并画出示意图
代码实现:增、删、改、查,显示所有员工,按 ID 查询
思路分析图如下:

HashTab:哈希表,也就是上图蓝色区块
要实现 add、list、find、del 函数,至少还需要 散列函数,用来决定 id 对应到哪个链表
EmpLinkedList:链表
对相关雇员的操作
# add、list 实现
先主要写这两个函数的实现,步骤如下:
先实现 Emp 类
再实现 EmpLinkedList 类,主要实现 add 和 list 方法
最后实现 HashTab 类
注意:散列函数 + 数组 + 链表的组合,叫做哈希表。是一个数据结构
package cn.mrcode.study.dsalgtutorialdemo.datastructure.hashtab;
import org.junit.Test;
import static java.util.Objects.hash;
/**
* 数组 + 链表的 哈希表实现
*/
public class HashTabTest {
/**
* 测试添加和打印
*/
@Test
public void test1() {
HashTab hashtable = new HashTab(7);
hashtable.list();
hashtable.add(new Emp(1, "小明"));
hashtable.add(new Emp(2, "小红"));
hashtable.add(new Emp(3, "小蓝"));
System.out.println("");
hashtable.list();
hashtable.add(new Emp(3, "小蓝"));
hashtable.add(new Emp(4, "小蓝4"));
hashtable.add(new Emp(5, "小蓝5"));
hashtable.add(new Emp(6, "小蓝6"));
hashtable.add(new Emp(7, "小蓝7"));
hashtable.add(new Emp(8, "小蓝8"));
hashtable.add(new Emp(9, "小蓝9"));
System.out.println("");
hashtable.list();
}
}
// 为了方便,下面的各种需要获取的属性都用 public
/**
* 员工信息
*/
class Emp {
public int id;
public String name;
public Emp next;
public Emp(int id, String name) {
this.id = id;
this.name = name;
}
}
/**
* 链表类
*/
class EmpLinkedList {
/**
* 这里头直接保存元素,和普通完整的链表有一点不一样
*/
private Emp head;
/**
* 添加一个员工
*
* @param emp
*/
public void add(Emp emp) {
if (head == null) {
head = emp;
return;
}
Emp temp = head;
while (true) {
if (temp.next == null) {
break;
}
temp = temp.next;
}
temp.next = emp;
}
/**
* 打印链表元素
*
* @param no
*/
public void list(int no) {
if (head == null) {
System.out.println("链表为空");
return;
}
Emp temp = head;
while (true) {
System.out.printf("%d : \t id=%d,\t name=%s \n", no, temp.id, temp.name);
if (temp.next == null) {
break;
}
temp = temp.next;
}
}
}
/**
* 哈希表,对外暴露的也就是奔类了。关于里面的数组怎么算,链表怎么放,都是本类来做包装
*/
class HashTab {
// 链表数组
private EmpLinkedList[] linkedArray;
private int size;
/**
* 构造一个哈希表
*
* @param size 哈希表大小
*/
public HashTab(int size) {
this.size = size;
this.linkedArray = new EmpLinkedList[size];
// 初始化哈希表中的链表对象
for (int i = 0; i < size; i++) {
linkedArray[i] = new EmpLinkedList();
}
}
/**
* 往哈希表中添加一个员工
*
* @param emp
*/
public void add(Emp emp) {
// 首先需要确定:该员工的 id 所在的哈希位置,用散列函数来计算
int id = emp.id;
int index = hashFun(id);
linkedArray[index].add(emp);
}
/**
* 打印哈希表
*/
public void list() {
for (int i = 0; i < size; i++) {
linkedArray[i].list(i);
}
}
/**
* 散列函数
*
* @param id
* @return
*/
private int hashFun(int id) {
// 散列函数的计算法方法有很多种
// 这里就使用最简单的取模
return id % size;
}
}
2
3
4
5
6
7
8
9
10
11
12
13
14
15
16
17
18
19
20
21
22
23
24
25
26
27
28
29
30
31
32
33
34
35
36
37
38
39
40
41
42
43
44
45
46
47
48
49
50
51
52
53
54
55
56
57
58
59
60
61
62
63
64
65
66
67
68
69
70
71
72
73
74
75
76
77
78
79
80
81
82
83
84
85
86
87
88
89
90
91
92
93
94
95
96
97
98
99
100
101
102
103
104
105
106
107
108
109
110
111
112
113
114
115
116
117
118
119
120
121
122
123
124
125
126
127
128
129
130
131
132
133
134
135
136
137
138
139
140
141
142
143
144
145
146
147
148
149
150
151
152
153
154
155
156
测试信息输出
# 刚创建哈希表时的打印
链表为空
链表为空
链表为空
链表为空
链表为空
链表为空
链表为空
# 添加了三个元素后的打印
链表为空
1 : id=1, name=小明
2 : id=2, name=小红
3 : id=3, name=小蓝
链表为空
链表为空
链表为空
# 添加了 n 个元素后的打印
0 : id=7, name=小蓝7
1 : id=1, name=小明
1 : id=8, name=小蓝8
2 : id=2, name=小红
2 : id=9, name=小蓝9
3 : id=3, name=小蓝
3 : id=3, name=小蓝
4 : id=4, name=小蓝4
5 : id=5, name=小蓝5
6 : id=6, name=小蓝6
2
3
4
5
6
7
8
9
10
11
12
13
14
15
16
17
18
19
20
21
22
23
24
25
26
27
28
29
可以看到添加 n 个之后,有的链表中已经存在多个元素了
# find、del 实现
下面来实现查找与删除功能
- 首先需要在 EmpLinkedList 中 实现查找和删除功能
- 其次需要在 HashTab 中实现查找和删除功能,因为 hashTab 中只是找到第提交链表,实际的查找是每条链表自己负责的
package cn.mrcode.study.dsalgtutorialdemo.datastructure.hashtab;
import org.junit.Test;
/**
* 数组 + 链表的 哈希表实现
*/
public class HashTabTest {
/**
* 测试查找
*/
@Test
public void findByIdTest() {
HashTab hashtable = new HashTab(7);
hashtable.add(new Emp(1, "小明"));
hashtable.add(new Emp(2, "小红"));
hashtable.add(new Emp(3, "小蓝"));
hashtable.add(new Emp(3, "小蓝"));
hashtable.add(new Emp(4, "小蓝4"));
hashtable.add(new Emp(5, "小蓝5"));
hashtable.add(new Emp(6, "小蓝6"));
hashtable.add(new Emp(7, "小蓝7"));
hashtable.add(new Emp(8, "小蓝8"));
hashtable.add(new Emp(9, "小蓝9"));
System.out.println("");
hashtable.list();
hashtable.findById(-1);
hashtable.findById(1);
hashtable.findById(9);
hashtable.findById(5);
hashtable.findById(19);
}
/**
* 删除测试
*/
@Test
public void deleteByIdTest() {
HashTab hashtable = new HashTab(7);
hashtable.add(new Emp(1, "小明"));
hashtable.add(new Emp(2, "小红"));
hashtable.add(new Emp(3, "小蓝"));
hashtable.add(new Emp(3, "小蓝"));
hashtable.add(new Emp(4, "小蓝4"));
hashtable.add(new Emp(5, "小蓝5"));
hashtable.add(new Emp(6, "小蓝6"));
hashtable.add(new Emp(7, "小蓝7"));
hashtable.add(new Emp(8, "小蓝8"));
hashtable.add(new Emp(9, "小蓝9"));
System.out.println("");
hashtable.list();
hashtable.deleteById(1);
hashtable.findById(1);
hashtable.deleteById(-1);
hashtable.deleteById(9);
hashtable.deleteById(10);
System.out.println("");
hashtable.list();
}
}
// emp 类没有改动
/**
* 链表类
*/
class EmpLinkedList {
/**
* 这里头直接保存元素,和普通完整的链表有一点不一样
*/
private Emp head;
/**
* 添加一个员工
*
* @param emp
*/
public void add(Emp emp) {
if (head == null) {
head = emp;
return;
}
Emp temp = head;
while (true) {
if (temp.next == null) {
break;
}
temp = temp.next;
}
temp.next = emp;
}
/**
* 打印链表元素
*
* @param no
*/
public void list(int no) {
if (head == null) {
System.out.println("链表为空");
return;
}
Emp temp = head;
while (true) {
System.out.printf("%d : \t id=%d,\t name=%s \n", no, temp.id, temp.name);
if (temp.next == null) {
break;
}
temp = temp.next;
}
}
/**
* 根据 ID 查找雇员
*
* @param id
* @return
*/
public Emp findById(int id) {
if (head == null) {
return null;
}
// 有 head 则循环查找链表
Emp temp = head;
while (true) {
if (temp.id == id) {
// 已经找到
break;
}
if (temp.next == null) {
// 当下一个为空的时候,则表示没有找到
temp = null;
break;
}
temp = temp.next;
}
return temp;
}
/**
* 按 ID 删除雇员,如果删除成功,则返回删除的元素,如果删除失败,则返回 null
*
* @param id
* @return
*/
public Emp deleteById(int id) {
if (head == null) {
return null;
}
// 有 head 则循环查找链表
Emp temp = head;
Emp prev = head;
while (true) {
if (temp.id == id) {
// 已经找到
break;
}
if (temp.next == null) {
// 当下一个为空的时候,则表示没有找到
temp = null;
break;
}
prev = temp; // 标记上一个雇员
temp = temp.next;
}
// 没有找到
if (temp == null) {
return null;
}
// 如果找到的就是 head ,则删除自己
if (head == temp) {
head = temp.next;
return temp;
}
// 如果已经找到目标元素,从它的上一个雇员节点中删掉自己
prev.next = temp.next;
return temp;
}
}
/**
* 哈希表,对外暴露的也就是奔类了。关于里面的数组怎么算,链表怎么放,都是本类来做包装
*/
class HashTab {
// 链表数组
private EmpLinkedList[] linkedArray;
private int size;
/**
* 构造一个哈希表
*
* @param size 哈希表大小
*/
public HashTab(int size) {
this.size = size;
this.linkedArray = new EmpLinkedList[size];
// 初始化哈希表中的链表对象
for (int i = 0; i < size; i++) {
linkedArray[i] = new EmpLinkedList();
}
}
/**
* 往哈希表中添加一个员工
*
* @param emp
*/
public void add(Emp emp) {
// 首先需要确定:该员工的 id 所在的哈希位置,用散列函数来计算
int id = emp.id;
int index = hashFun(id);
linkedArray[index].add(emp);
}
/**
* 打印哈希表
*/
public void list() {
for (int i = 0; i < size; i++) {
linkedArray[i].list(i);
}
}
public Emp findById(int id) {
// 先找到该 id 属于那一条链表
int no = hashFun(id);
// 先判断边界
if (no > size || no < 0) {
System.out.printf("id = %d 异常,计算出目标链表为 %d \n", id, no);
return null;
}
Emp emp = linkedArray[no].findById(id);
if (emp == null) {
System.out.printf("在第 %d 条链表中未找到 id = %d 的雇员 \n", no, id);
} else {
System.out.printf("在第 %d 条链表中找到 id = %d 的雇员, name = %s \n", no, id, emp.name);
}
return emp;
}
public Emp deleteById(int id) {
// 先找到该 id 属于那一条链表
int no = hashFun(id);
// 先判断边界
if (no > size || no < 0) {
System.out.printf("id = %d 异常,计算出目标链表为 %d \n", id, no);
return null;
}
Emp emp = linkedArray[no].deleteById(id);
if (emp == null) {
System.out.printf("在第 %d 条链表中未找到 id = %d 的雇员,删除失败 \n", no, id);
} else {
System.out.printf("在第 %d 条链表中找到 id = %d 的雇员, name = %s ,删除成功\n", no, id, emp.name);
}
return emp;
}
/**
* 散列函数
*
* @param id
* @return
*/
private int hashFun(int id) {
// 散列函数的计算法方法有很多种
// 这里就使用最简单的取模
return id % size;
}
}
2
3
4
5
6
7
8
9
10
11
12
13
14
15
16
17
18
19
20
21
22
23
24
25
26
27
28
29
30
31
32
33
34
35
36
37
38
39
40
41
42
43
44
45
46
47
48
49
50
51
52
53
54
55
56
57
58
59
60
61
62
63
64
65
66
67
68
69
70
71
72
73
74
75
76
77
78
79
80
81
82
83
84
85
86
87
88
89
90
91
92
93
94
95
96
97
98
99
100
101
102
103
104
105
106
107
108
109
110
111
112
113
114
115
116
117
118
119
120
121
122
123
124
125
126
127
128
129
130
131
132
133
134
135
136
137
138
139
140
141
142
143
144
145
146
147
148
149
150
151
152
153
154
155
156
157
158
159
160
161
162
163
164
165
166
167
168
169
170
171
172
173
174
175
176
177
178
179
180
181
182
183
184
185
186
187
188
189
190
191
192
193
194
195
196
197
198
199
200
201
202
203
204
205
206
207
208
209
210
211
212
213
214
215
216
217
218
219
220
221
222
223
224
225
226
227
228
229
230
231
232
233
234
235
236
237
238
239
240
241
242
243
244
245
246
247
248
249
250
251
252
253
254
255
256
257
258
259
260
261
262
263
264
265
266
267
268
269
270
271
272
273
274
275
276
277
278
查找测试输出
0 : id=7, name=小蓝7
1 : id=1, name=小明
1 : id=8, name=小蓝8
2 : id=2, name=小红
2 : id=9, name=小蓝9
3 : id=3, name=小蓝
3 : id=3, name=小蓝
4 : id=4, name=小蓝4
5 : id=5, name=小蓝5
6 : id=6, name=小蓝6
id = -1 异常,计算出目标链表为 -1
在第 1 条链表中找到 id = 1 的雇员, name = 小明
在第 2 条链表中找到 id = 9 的雇员, name = 小蓝9
在第 5 条链表中找到 id = 5 的雇员, name = 小蓝5
在第 5 条链表中未找到 id = 19 的雇员
2
3
4
5
6
7
8
9
10
11
12
13
14
15
删除测试输出
0 : id=7, name=小蓝7
1 : id=1, name=小明
1 : id=8, name=小蓝8
2 : id=2, name=小红
2 : id=9, name=小蓝9
3 : id=3, name=小蓝
3 : id=3, name=小蓝
4 : id=4, name=小蓝4
5 : id=5, name=小蓝5
6 : id=6, name=小蓝6
在第 1 条链表中找到 id = 1 的雇员, name = 小明 ,删除成功
在第 1 条链表中未找到 id = 1 的雇员
id = -1 异常,计算出目标链表为 -1
在第 2 条链表中找到 id = 9 的雇员, name = 小蓝9 ,删除成功
在第 3 条链表中未找到 id = 10 的雇员,删除失败
0 : id=7, name=小蓝7
1 : id=8, name=小蓝8
2 : id=2, name=小红
3 : id=3, name=小蓝
3 : id=3, name=小蓝
4 : id=4, name=小蓝4
5 : id=5, name=小蓝5
6 : id=6, name=小蓝6
2
3
4
5
6
7
8
9
10
11
12
13
14
15
16
17
18
19
20
21
22
23
24